Esquemático de controle para Sega Saturn

Semanas atrás comprei um Sega Saturn meio baleado com a intenção de consertar e manter na coleção, mas quando abri o console para inspeção e limpeza encontrei alguns indícios de oxidação, então me encontrei na necessidade de testar o aparelho o máximo antes que não fosse mais possível devolve-lo.
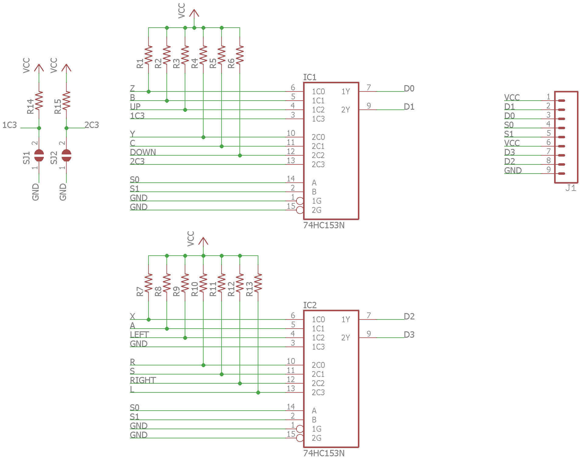
O aparelho liga, dá video e o leitor não está funcionando (adquiri ciente deste problema e um novo leitor já está a caminho), mas quando testei com um controle 3D original que tinha aqui para minha surpresa ele não funcionou, então fiquei em dúvida se era problema no console ou no controle, então comecei a fazer umas pesquisas e encontrei esta página que contém um esquemático de um controle de Saturn e relata que o chip utilizado na construção dele nada mais é do que um CI customizado pela Sega que encapsula dois multiplexadores 74153.
Decidi então montar o circuito em protoboard para testar o aparelho, e não tendo posse de um cabo de controle de Saturn para destruir soldei fios diretamente na placa.

Além dos dois multiplexadores 74HC153, foram utilizados alguns resistores de pull-up e um conjunto de chaves para testar o comando na tela de ajuste de relógio do Saturn.

Aqui um video demonstrando o funcionamento do circuito.

Assim que puder a minha ideia é a de desenhar uma placa com este circuito para construir alguns controles, inclusive com comandos de máquinas de arcade, já que encontrar qualquer tipo controle para Saturn em bom estado por um valor baixo é quase impossível. Outra ideia também é a criação de adaptadores para uso de diversos outros tipos de controle no Sega Saturn.

4 curtidas

Olá amigo!
gostei de ver, parabéns por ter conseguido montar o esquema.
Você alterou algum componente na sua montagem? na imagem as cores do resistores não ficou bem visível, gostaria de saber se alterou algum, eu tenho os CI em SMD, se for possível, gostaria de obter uma ajuda.
pois ao montar eu creio que tem algumas ligação errada.
Estou tentando seguir a sua ligação na protoboard mais os fios na foto fica difícil e também as cores dos resistores.

Somente usei outros valores para os resistores de pull-up. No diagrama estão apresentados resistores de 4k7, mas eu usei resistores de 1k e 10k pois eram os que tinha disponíveis. Também não fiz a montagem com todos os botões pois meu intuito inicial era o de checar o funcionamento do circuito.
Em breve pretendo retomar essa montagem e confeccionar uma pcb completa.

Agradeço pela resposta André, então o circuito esta correto? funciona bem mesmo?
é que na sua protoboard eu notei que ao invés de ligar os resistores em série com as chaves para seguir para o GND, você conectou os resistores para +B direto e na mesma linha conectou o jumper para os botões, é que no esquema está a ligação dos resistores para cada botão para cada botão e segue em serie para o terra.
meu CI é 74HC153A.

É uma dúvida minha.

agradeço pela atenção.

Está correto. Os resistores são pull-up, então devem ser ligados ao sinal de alimentação positiva, e não em série com a chave. Os resistores de pull-up tem o propósito de garantir um nível de tensão em uma porta de entrada de sinal lógico, então quando a chave é pressionada ocorre a alteração de estado na entrada da porta.

1 curtida

Aqui uma versão do esquema com a ligação dos resistores pull-up que mencionei.

2 curtidas

Olá André!
boa tarde amigo!
Agradeço pela resposta e pelo esquema que disponibilizou para tirar a minha dúvida.:grinning:
Peço desculpa pela demora da resposta.
Assim que eu tiver um tempo, eu vou tentar novamente e ver se consigo fazer funcionar.

Muito obrigado mesmo!
desejo um ótimo final de semana e que Deus te abençoe.
um abraço.

1 curtida

Boa meu Jovem , acabei me empolgando com o projeto que nem percebi que comprei errado os multiplexadores , comprei 74hc595 N mas nele esta escrito 1538HXL … e como comprei faz muito tempo (ebay) eu não sei se comprei certo ou errado , poderia me dar uma Luz ? Rs

Curiosamente pesquisando por 1538HXL obtive resultados referenciando o 74hc595. Imagino que este seja um código referente a fabricação, como lote. Abaixo dele existe outra inscrição no CI?

EAE Man , desculpa toda essa demora na resposta , acabou que eu havia desanimado por ter comprado os componentes errado , mas agora eu comprei novos componentes com a descrição certa dessa vez , vou montar o circuito e testar , funcionando farei um video mostrando todo o seu trabalho e pesquisa , vc autoriza eu fazer um video sobre ?

1 curtida

Claro, fique a vontade!

Perfeito man , montei o sistema já , só preciso colocar ele em pratica , meu conhecimento não é muito , por isso restou uma pequena duvida , o que seria SJ1 e SJ2 ? quanto ao restante tudo ok . . fico no aguardo de uma resposta amigo … agradeço desde já … Feliz Ano Novo

SJ1 e SJ2 são solder jumpers. Como fiz esse esquemático visando o desenho de uma placa de circuito impresso implementei coisas afim de facilitar caso precise modificar alguma coisa, o que foi o caso já que o artigo original não garantia qual o nível lógico para funcionamento do circuito. Esses solder jumpers são pequenas trilhas próximas, mas com contato aberto que para serem fechadas basta um pequeno ponto de solda. Pode ignorar eles e fazer as conexões direto no terra.

Ola amigo, analizando a ligação eu vi que seu diagrama esta diferente do acima, por que mudou?

A única diferença é a presença de resistores de pull-up e solder jumper para gnd nos sinais 1C3 e 2C3. Fiz isso justamente por conta da nota que diz que pinos 3 e 13 precisam estar em nível lógico baixo, e não alto como mostrado, para que o saturn reconheça que o controle está conectado. Como na nota diz que não é confirmado eu fiz isso para que seja simples fazer as duas ligações.

Legal, eu fiz a ligação, testei no saturno e esta funcionando, mas esta acionando os comandos sozinhos, só para de acionar quando coloco partes do meu corpo no negativo, deve ser alguma fuga, essa semana pesquisarei um pouco mais para retirar isso, dando certo eu coloco aqui o resultado.
Vlw pela colaboração ai, abraço.

E então, você fez o design da PCB? Eu fiz um design e coloquei para produzir o primeiro protótipo, estou esperando chegar para ver se o design funciona… Se alguém quiser eu compartilho o design da PCB quando eu testar ver que ele funciona.

cara show de bola , vc fez o diagrama? segue funcional ? vc teria como por favor compartilhar por email ? ArliissonxD1@hotmail.com

Compartilho do entusiasmo do @GambiaHero_Customs_e mas faço uma ressalva: infinitamente melhor do que compartilhar com uma única pessoa via e-mail seria publicar os arquivos de projeto em um repositório do GitHub usando uma licença de hardware livre. Assim qualquer pessoa no mundo poderia usar ou até mesmo aprimorar o projeto.

Cara, esse foi o primeiro design de PCB que eu fiz. Não consegui testar ainda, pois o meu Sega Saturn queimou. Eu fiz uma segunda revisão também, porém não mandei imprimir a placa. O diagrama:


Eu vou conseguir testar amanhã o controle, usando um adaptador de controle de SS para DC. Se funcionar posto a pcb.
Edit: Não consegui testar a PCB, vou ter que esperar o Sega Saturn que eu comprei chegar.